Toggle navigation
關於星易
關於星易
FACEBOOK
產品介紹
智慧型行車記錄器
一般行車記錄器
電源管理器
汽機車救援行動電源
DEBUG 故障排除偵測器
APP程式 隱私權政策
教學中心
雙魚座 教學說明
使用APP功能
如何使用安卓系統
如何使用分屏模式
如何與手機互聯(蘋果&安卓)
音訊輸出設定方式(藍牙耳機)
雙魚座胎壓操作介紹
天秤座 教學說明
天秤座操作影片介紹
天秤座控制器操作說明
天秤座胎壓操作說明
天秤座胎壓電池更換說明
水瓶座控制器操作影片介紹
APP操作說明
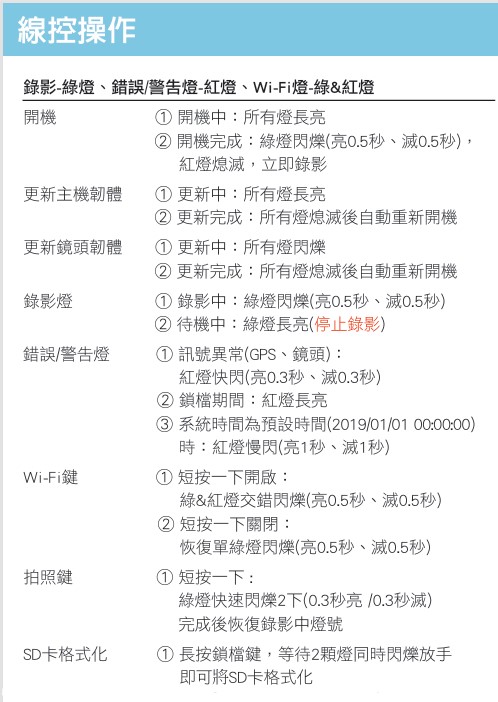
控制器燈號說明
記憶卡與播放器操作介紹
行車記錄器安裝說明
PM12 LITE電源管理器操作介紹
PM12 LITE 搭配行車記錄器 開機異常
獅子座傾角控制器擺放說明
故障排除偵測器操作介紹
產品說明書下載
常見問題
軟體下載
線上註冊
經銷據點
國內經銷點
聯絡我們
購物商城
TW
|
English
獅子座3 燈號說明
首頁
教學中心
控制器燈號說明
獅子座三代
回上層